Family: Qinviridae
Yuri I. Wolf, Eugene V. Koonin, Mart Krupovic, and Jens H. Kuhn
The citation for this ICTV Report chapter is the summary published as:
Corresponding author: Jens H. Kuhn (kuhnjens@mail.nih.gov)
Edited by: Jens H. Kuhn and Stuart G. Siddell
Posted: September 2023
Summary
Qinviridae is a family of negative-sense RNA viruses with genomes of 7.3–8.2 kb (Table 1.Qinviridae). These viruses have been associated with crustaceans, insects, gastropods, and nematodes. The family includes a single genus with eight species for eight viruses. The qinvirid genome consists of two segments, each with at least one open reading frame (ORF). The large (L) segment ORF encodes a large protein containing an RNA-directed RNA polymerase domain (RdRP). The small (S) segment ORF encodes a nucleocapsid protein.
Table 1.Qinviridae Characteristics of members of the family Qinviridae
| Characteristic | Description |
| Example | Sānxiá qinvirus-like virus 1 (L: KX883996; S: KX883997), species Yingvirus sanxiaense, genus Yingvirus |
| Virion | Unknown |
| Genome | 7.3–8.2 kb of bi-segmented negative-sense RNA |
| Replication | Unknown |
| Translation | Unknown |
| Host range | Decapod crustaceans; blattodean and dipteran insects; gastropods; and nematodes |
| Taxonomy | Realm Riboviria, kingdom Orthornavirae, phylum Negarnaviricota, class Chunqiuviricetes, order Muvirales; the family includes one genus and eight species |
Virion
Morphology
Unknown
Nucleic acid
Qinvirids have two segments of linear negative-sense RNA with a total length of 7.3–8.2 kb (L: 5.6–6.6 kb; S: 1.6–1.9 kb) (Shi et al., 2016, Käfer et al., 2019, Mifsud et al., 2022, Rosario et al., 2022, Olendraite et al., 2023).
Genome organization and replication
Viruses of the family Qinviridae have predominantly bi-segmented genomes, with each segment possessing at least one ORF (Figure 1.Qinviridae). The L segment ORF (L) encodes a large protein encoding an RNA-directed RNA polymerase (RdRP) with a GDP:polyribonucleotidyltransferase (PRNTase) domain that is related to that of viruses in the order Mononegavirales, suggesting a similar capping mechanism. The S segment ORF (N) encodes a nucleocapsid protein structurally related to the homologs encoded by mononegavirals, in particular paramyxovirids. The replication cycle of qinvirids remains to be elucidated.
![]() |
| Figure 1.Qinviridae. Genome length, organization, and position of open reading frames (ORFs) of a representative qinvirid, Sānxiá qinvirus-like virus 1. ORFs are indicated as boxes, colored according to the predicted protein function (L, large protein gene encoding an RNA-directed RNA polymerase domain; N, gene encoding a nucleocapsid protein). |
Biology
The eight classified qinvirids have been associated with crustaceans, insects, gastropods, and nematodes:
- Běihǎi sesarmid crab virus 4 (BhSCV4) was associated with unspecified decapod crustaceans (sesarmid crabs) in China (Shi et al., 2016);
- Húběi qinvirus-like virus 1 (HbQLV1) was associated with dipteran insects in China (Shi et al., 2016);
- Sānxiá qinvirus-like virus 1 (SxQLV1) was associated with unspecified decapod crustaceans (freshwater atyid shrimp ) in China (Shi et al., 2016);
- Shāhé qinvirus-like virus 1 (ShQLV1) was associated with blattodean insects (isopteran termites) in China (Shi et al., 2016);
- Wēnzhōu qinvirus-like virus 1 (WzQLV1) was associated with unspecified gastropods (Shi et al., 2016);
- Wēnzhōu qinvirus-like virus 2 (WzQLV2) was associated with unspecified decapod crustaceans (portunid Charybdis sp. crabs) in China (Shi et al., 2016);
- Wǔhàn insect virus 15 (WhIV15) was associated with unspecified insects in China (Shi et al., 2016); and
- Xīnzhōu nematode virus 3 (XzNV3) was associated with snake-associated nematodes in China (Shi et al., 2016).
Unclassified qinvirids have been associated with dipteran insects (culicid Culex sp.) in Australia, China, Finland, Japan, and Sweden (Shi et al., 2017, Pettersson et al., 2019, Williams et al., 2020, Truong Nguyen et al., 2022, Faizah et al., 2023); onion thrips (thripid Thrips tabaci Lindeman, 1889) in Italy (Chiapello et al., 2021); collembolan arthropods (neanurid Anurida maritima (Guérin-Méneville, 1836)) in Holland (Käfer et al., 2019); and unspecified plants in China (Cao et al., 2022). The diversity of qinvirids is likely vastly underestimated (Käfer et al., 2019, Starr et al., 2019, Van Brussel et al., 2022, Hou et al., 2023, Olendraite et al., 2023).
Derivation of names
beihaiense: from Běihǎi sesarmid crab virus 4
charybdis: from Charybdis, a genus for swimming crabs
hubeiense: from Húběi qinvirus-like virus 1
Qinviridae: from Qín (秦), an ancient Chinese state during the Spring and Autumn Period
sanxiaense: from Sānxiá qinvirus-like virus 1
shaheense: from Shāhé qinvirus-like virus 1
wenzhouense: from Wēnzhōu qinvirus-like virus 1
wuhanense: from Wǔhàn insect virus 15
xinzhouense: from Xīnzhōu nematode virus 3
Yingvirus: from Yíng (嬴), the ancestral name of Mù, the Duke of the ancient Qín (秦) State in China during the Spring and Autumn Period
Genus demarcation criteria
Not applicable (the family includes only a single genus).
Species demarcation criteria
Members of different species are phylogenetically distinct based upon analysis of the RdRP. Numerical demarcation values have not been established.
Relationships within the family
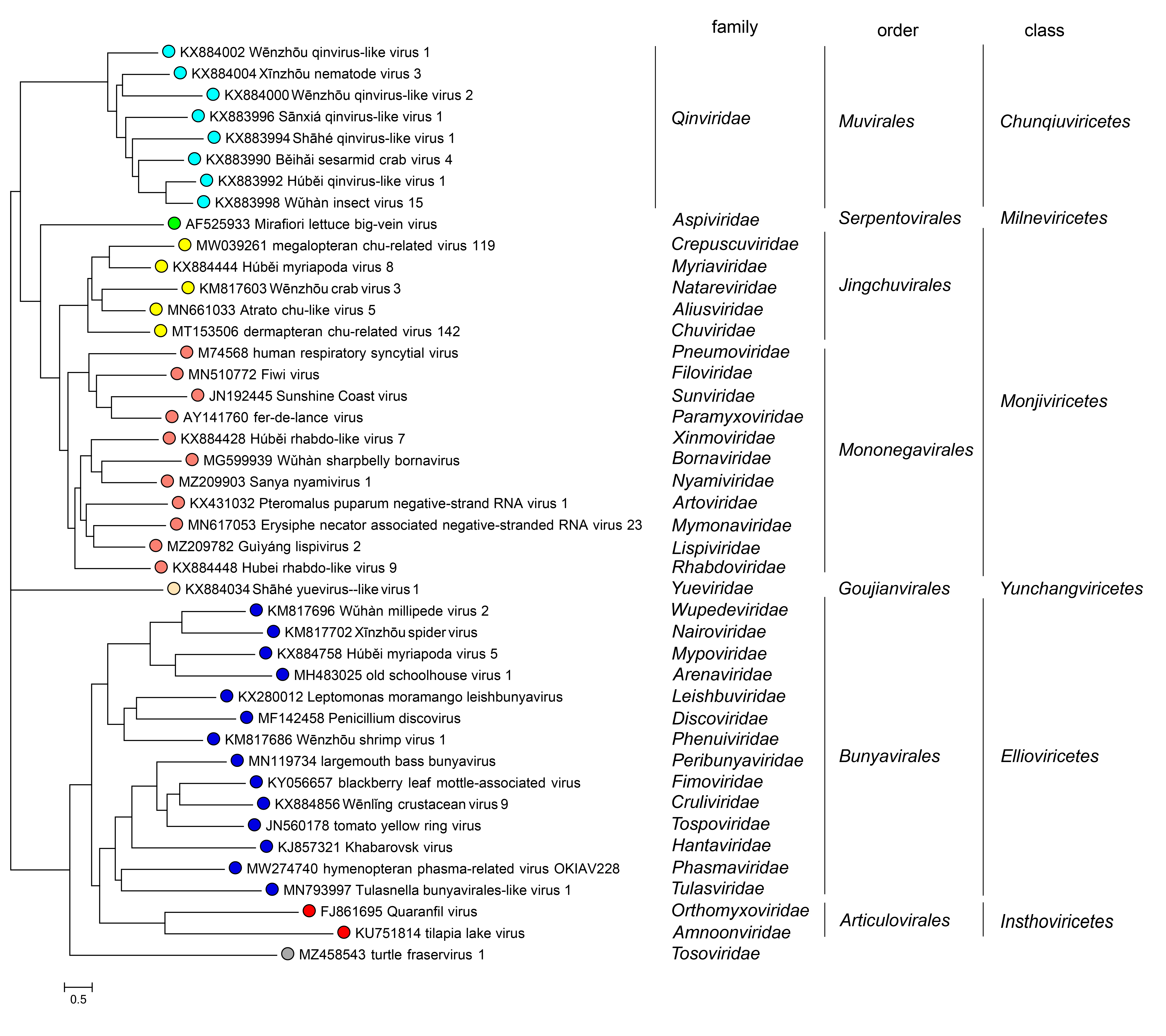
Phylogenetic relationships of members of the family Qinviridae are shown in Figure 2.Qinviridae.
![]() |
| Figure 2.Qinviridae. Phylogenetic relationships of qinvirids. The list of complete exemplar genomes of Negarnaviricota was obtained from the ICTV Virus Metadata Resource (VMR) datasheet v.38.1 (https://ictv.global/vmr). RdRP core domains were identified by running a PSI-BLAST search against either the protein coding gene complement or six-frame translation of the virus RNA sequences using the 143 negarnaviricot profiles (Neri et al., 2022) and a tosovirid profile (Waltzek et al., 2022). RdRP core fragments were clustered using MMSEQS2 with the sequence similarity threshold of 0.3; sequences in each cluster were aligned using MUSCLE5. A consensus sequence was derived from each alignment; consensus sequences were aligned using MUSCLE5, then each consensus amino acid was expanded into an alignment column (Neri et al., 2022). An approximate ML phylogenetic tree was reconstructed from this alignment of 1,122 negarnaviricot RdRP core sequences using FastTree (WAG evolutionary model, gamma-distributed site rates). A representative sequence (one, closest to the family root) was selected for each of the 36 negarnaviricot families and the full tree was trimmed to these 36 representative leaves. |
Relationships with other taxa
Qinvirids are most closely related to other viruses in subphylum Haploviricotina, such as aspivirids, jingchuvirals, mononegavirals, and yuevirids.
Related, unclassified viruses
| Virus name | Accession number | Virus abbreviation | Reference |
| bat faecal associated qinvirus-like virus 1 | L: ON872560* | (Van Brussel et al., 2022) | |
| bat faecal associated qinvirus-like virus 2 | L: ON872561* | (Van Brussel et al., 2022) | |
| collembolan qin-related virus OKIAV112 | M: MT153399; L: MT153374; S: MT153355 | (Käfer et al., 2019) | |
| Fitzroy Crossing qinvirus 1 | L: MT498829* | FCqinV1 | (Williams et al., 2020) |
| Frankliniella occidentalis associated qin-like virus 1 | L: MN764147; S: MN764148 | (Chiapello et al., 2021) | |
| Gran virus | L: MK440633* | (Pettersson et al., 2019) | |
| Ilomantsi qinvirus | L: ON955230 | (Truong Nguyen et al., 2022) | |
| Kalajoki qinvirus | L: ON955231* | (Truong Nguyen et al., 2022) | |
| Nackenback virus | L: MK440635* | (Pettersson et al., 2019) | |
| Palkane qinvirus | L: ON955234* | (Truong Nguyen et al., 2022) | |
| Qīngdǎo RNA virus 4 | L: LC726789; S: LC726790 | QRV4 | (Cao et al., 2022) |
| Vinslov virus | L: MK440639* | (Pettersson et al., 2019) | |
| Vittskovle virus | L: MK440654* | (Pettersson et al., 2019) | |
| Wilkie qin-like virus | L: MF176289; S: MF176290 | (Shi et al., 2017) | |
| XiangYun qin-like virus | L: OL700179* | ||
| Yingvirus ishikawaense | S: LC743512* | (Faizah et al., 2023) |
Virus names and virus abbreviations are not official ICTV designations.
* Incomplete genome



