Family: Hafunaviridae (Interim Report)

This is a summary page created by the ICTV Report Editors using information from associated Taxonomic Proposals and the Master Species List.

Edited by: Mart Krupovic
Posted: October 2023, updated December 2024

Summary

The family Hafunaviridae includes dsDNA viruses infecting hyperhalophilic archaea of the order Haloferacales (Table 1 Hafunaviridae). The family was established in 2022 (MSL37).

Table 1 Hafunaviridae. Characteristics of members of the family Hafunaviridae.

CharacteristicDescription
Examplehalophage HF1 (AY190604), species Haloferacalesvirus moolapense, genus Haloferacalesvirus
VirionIcosahedral head, contractile tail (myovirus-like morphology) (Figure 1 Hafunaviridae)
GenomeLinear, dsDNA genome of 56–78 kbp, terminal repeats (Figure 2 Hafunaviridae)
Host rangeHyperhalophilic archaea of the order Haloferacales
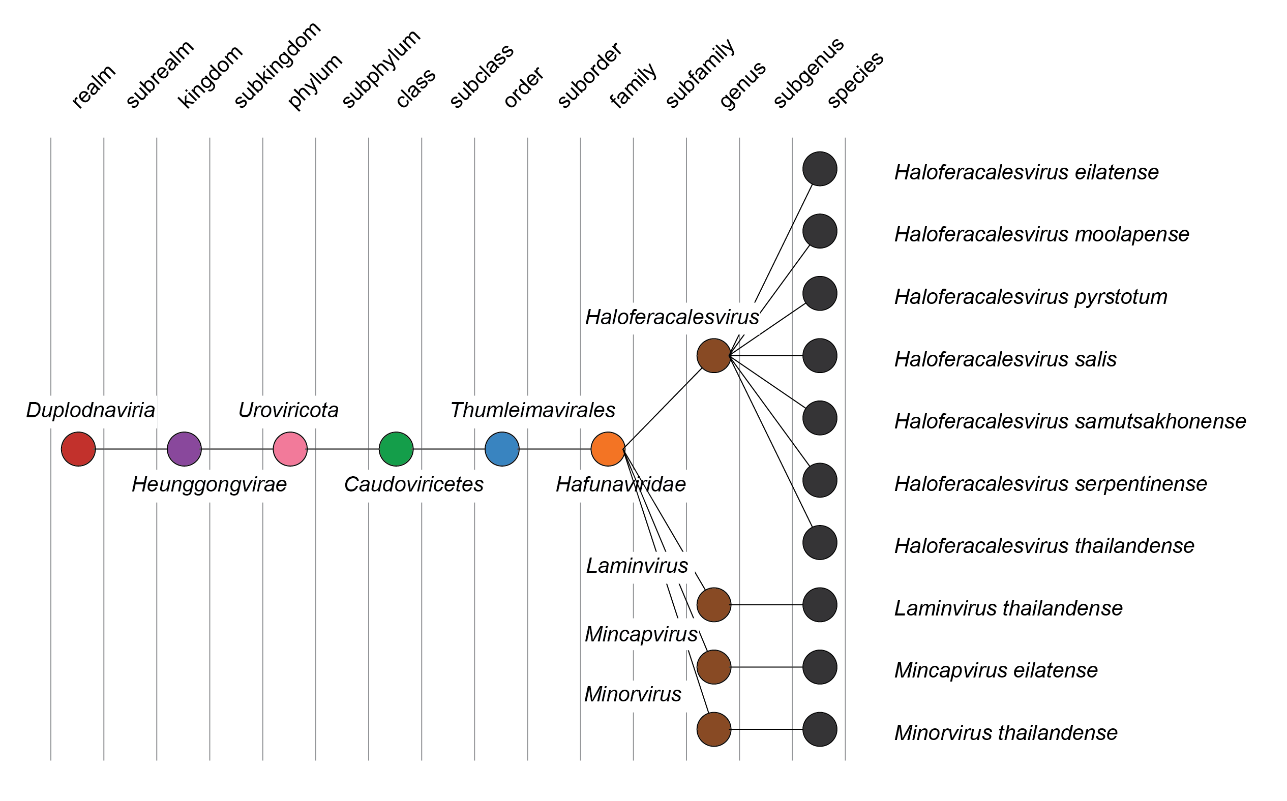
TaxonomyRealm Duplodnaviria, kingdom Heunggongvirae, phylum Uroviricota, class Caudoviricetes, order Thumleimavirales: 4 genera and 10 species (Figure 3 Hafunaviridae)
Hafunaviridae virion
Figure 1 Hafunaviridae. Electron-micrograph of halovirus Serpecor1. Negatively-stained with 2% uranyl acetate. Size bar, 100 nm. Image from Dyall-Smith et al., (2020) "Comparative genomics of two new HF1-like haloviruses" Genes 2020, 11: 405 under a Creative Commons Attribution 4.0 International License
Hafunaviridae genome
Figure 2 Hafunaviridae. Genome organisation of halophage HF1, a member of the family Hafunaviridae. Boxes indicate open reading frames as annotated on GenBank accession AY190604.
Hafunaviridae taxonomy
Figure 3 Hafunaviridae. Taxonomy of the family Hafunaviridae.

Derivation of name

Hafunaviridae: After HF1 virus, the first representative of the family